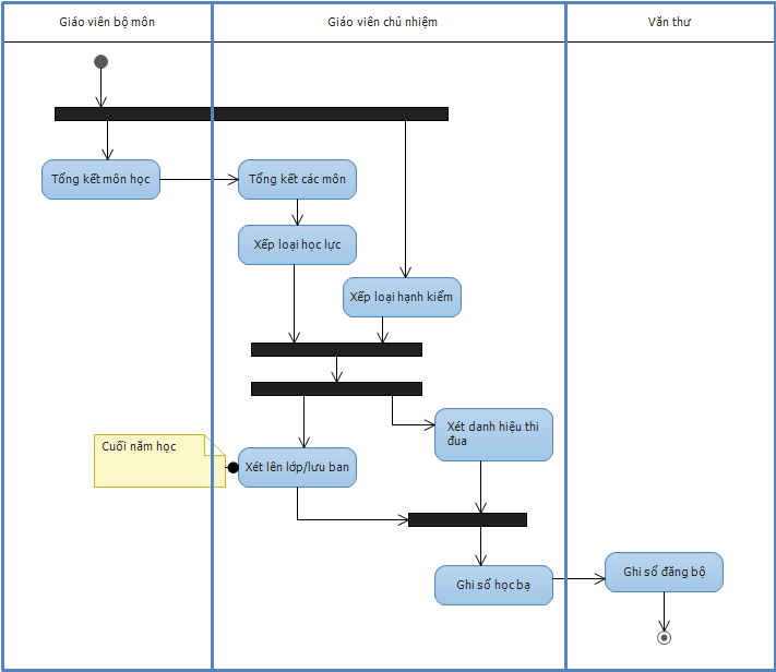
Giúp giáo viên chủ nhiệm đánh giá kết quả học tập và rèn luyện của học sinh trong học kỳ, trong cả năm học thông qua kết quả học tập và xếp loại hạnh kiểm.

Lưu ý: Để có thể Hoàn thành tổng kết cho học sinh thì anh/chị cần thực hiện theo thứ tự: Tổng kết học kỳ I sau đó Tổng kết học Kỳ II, Tổng kết cả năm và trong trường hợp đối với các lớp cuối cấp thì anh/chị cần Xét tốt nghiệp cho học sinh. Trong trường hợp trường có thực hiện tổ chức thi lại rèn luyện hè thì anh/chị cần nhập kết quả thi lại sau đó Xét lưu ban, lên lớp cho học sinh và cuối cùng là thực hiện Xếp lớp cho các học sinh thi lại rèn luyện đó. Sau khi kết thúc việc xét lớp xong đồng nghĩa với việc anh/chị đã Hoàn thành các bước tổng kết cho 1 năm học của trường đó.
[Child Icon List]
Tổng kết
Cập nhật 31/12/2019

024 3795 9595
https://www.misa.vn/